Beranda | Disperkimtan

Profil Dinas

Selayang Pandang

Dinas Perumahan Kawasan Permukiman dan Pertanahan Kabupaten Majalengka dibentuk berdasarkan Peraturan Daerah Kabupaten Majalengka Nomor 12 Tahun 2019 tentang Perubahan Peraturan Daerah Kabupaten Majalengka Nomor 14 Tahun 2016 tentang Pembentukan dan Susunan Perangkat Daerah Kabupaten Majalengka, Peraturan Bupati Nomor 69 tahun 2021 tentang kedudukan, Susunan Organisasi, Tugas Pokok dan Fungsi Dinas Daerah di Lingkungan Kabupaten Majalengka.
Ruang lingkup kerja Dinas Perumahan, Kawasan Permukiman dan Pertanahan Kabupaten Majalengka terdiri dari urusan wajib Pekerjaan Umum, urusan wajib Perumahan dan Kawasan Permukiman, dan urusan Bidang Pertanahan yang harus dilaksanakan oleh Pemerintah Daerah sesuai dengan Permendagri No. 90 Tahun 2019 tentang Klasifikasi, Kodefikasi dan Nomenklatur Perencanaan Pembangunan.

VISI & MISI

Visi :

Terwujudnya infrastruktur perumahan rakyat, permukiman dan pertanahan dalam mendukung pembangunan majalengka

Misi :

  • Mempercepat pembangunan infrastruktur dasar perumahan dan permukiman rakyat yang layak dalam rangka meningkatkan kualitas hidup masyarakat
  • Mempercepat pembangunan infrastruktur sumber air minum untuk mendukung ketahanan air
  • Mempercepat pembangunan infrastruktur pengelolaan Air Limbah
  • Mempercepat Pelaksanaan Perbaikan Jalan Lingkungan
  • Mempercepat Pembangunan Sistem Drainase Lingkungan
  • Meningkatkan pengelolaan pertanahan dan ketersediaan PSU (Prasarana, sarana dan utilitas)
  • Meningkatkan pelayanan publik dan penerapan good governance.

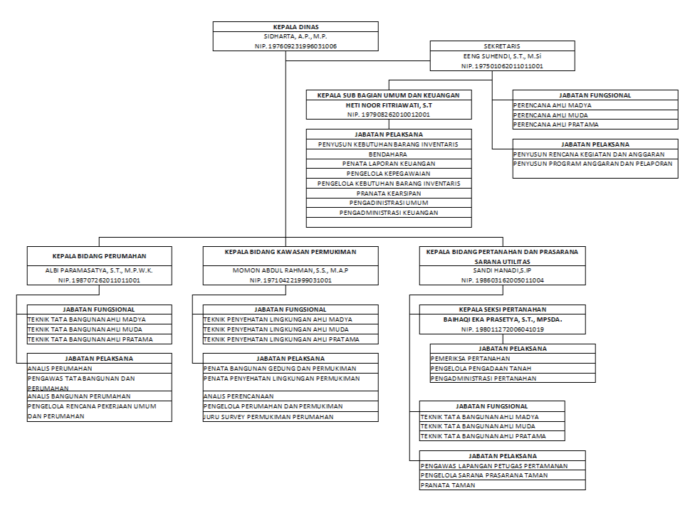
Struktur Dinas